一、2024年全国休闲农业重点县申报
(一)申报条件
1.资源优势明显。
资源条件具有稀缺性,具备世界知名、全国独特或区域鲜明的自然文化资源。世界知名自然文化资源是指县域范围内拥有世界自然遗产、世界文化遗产、世界非物质文化遗产或全球重要农业文化遗产等稀缺资源。全国独特自然文化资源是指县域范围内拥有全国独特的山川河流、森林草木、美丽田园、草原湿地等别具一格地质地貌;或具有独特气候、阳光沙滩等鲜明气象物候特征;或具有农耕文化、古老传说、古建遗存、传统技艺和戏剧曲艺等民族民俗风情。区域鲜明自然文化资源是指县域范围内拥有著名景点、名胜风景区、交通物流节点、城乡连绵带等良好区位;或具有丰富乡土文化、多样农耕体验、精彩农业节庆、优秀族居场所,围绕特色资源开发形成“乡字号”“土字号”等乡村休闲旅游产品。
2.设施条件良好。
一是基础设施完备。具备良好的基础设施条件和完善的接待服务能力。乡村休闲旅游点交通、水电气、通讯、网络等基础设施完备,餐饮、住宿、休闲、体验、购物、停车等设施条件符合相关建设要求和标准,公共安全、健康卫生、教育培训等配套建设相对完善。
二是融入现代元素。地方和民族特色文化资源得到传承,乡村原有建筑风貌和村落格局保存良好,民俗文化与现代元素有机融合,融入时尚元素、现代要素、时代朝气。
三是村容村貌整洁。卫生厕所普及率高,主要景点和园区建立了生活垃圾收运处置体系,农村污水得到有效治理和综合利用,农村人居环境基本干净、整洁,形成一批各具特色、富有乡韵的美丽休闲乡村。
3.产业发展领先。
一是产业初具规模。休闲农业成为县域经济发展的主导产业之一,产业发展基础较好,已经形成一定规模,年接待游客200万人次以上。休闲农业对当地农业全产业链发展拉动作用明显,带动一二三产业融合发展,能够促进当地农副产品及加工制成品产地直销。
二是业态丰富活跃。农家乐、乡村民宿、休闲观光园区、休闲农庄、休闲乡村、康养和教育基地等业态类型丰富,至少具有五项上述类型,分布在县域1/3以上乡镇。在全国具有较高知名度的休闲农业和乡村旅游点5个以上,包括省级以上美丽休闲乡村(其中至少1个中国美丽休闲乡村)、农家乐特色村、休闲农业聚集村、休闲农业园区、农家乐、乡村民宿等,并形成了乡村休闲旅游精品线路。
三是拓展多种功能。在强化农业食品保障功能基础上,依托县域乡村资源,拓展农业生态涵养、休闲体验和文化传承等功能。开发山地休闲、水上休闲、森林休闲、农田景观休闲、草地休闲等生态休闲体验项目;创新特色乡土美食、特色农事体验、民俗文化节庆、传统手工技艺、特色艺术表演、地方历史文化重现等乡村文化体验项目;拓展亲子研学、农业科普、中小学学农劳动实践等教育体验项目。至少具有1项特色鲜明、效益良好的上述体验项目。
四是富民兴农明显。产业带动能力强,初步形成“美丽生态、美丽经济、美好生活”格局。有效吸引社会资本投入,经营主体创新发展,联农带农机制健全,从业人员中农民就业比例达60%以上。小农户经营农家乐、乡村民宿等能够实现稳定就业增收,农民分享二三产业增值收益有保障。脱贫地区通过发展休闲农业保持农民收入稳定增长效果显著,持续巩固拓展脱贫攻坚成果。
4.组织保障有力。
一是规划布局合理。已制定县域休闲农业发展规划,发展思路清晰,功能定位准确,布局结构合理,体现乡村特色。发展规划与县域国土空间规划、主体功能区规划、土地利用规划、城乡规划、村庄规划等多规合一、紧密衔接。休闲农业发展与村庄建设、环境整治统筹谋划、同步推进,形成产园融合、产村融合、产镇融合和产城融合格局。
二是政策体系完善。党委、政府高度重视,将休闲农业和乡村旅游纳入乡村振兴重要内容,在用地保障、资金安排、金融服务、人才支撑等方面有务实的举措,出台了相应的配套政策,特别在解决供地和融资难题方面取得突破,政策指向性、精准性和可操作性强。
三是管理制度健全。休闲农业管理机构健全,职责职能清晰,工作支撑得力。信息咨询、宣传推介、教育培训等基本公共服务覆盖面广、标准高。行业管理规范,对农家乐、乡村民宿、休闲农园、休闲农庄等经营主体有分类指导的支持政策。近三年无食品安全、生态环境等领域违法违规事件发生。工作推动有力,形成了多主体参与、多要素聚集、多业态打造、多机制联结、多模式推进的发展格局。
(二)申报认定程序
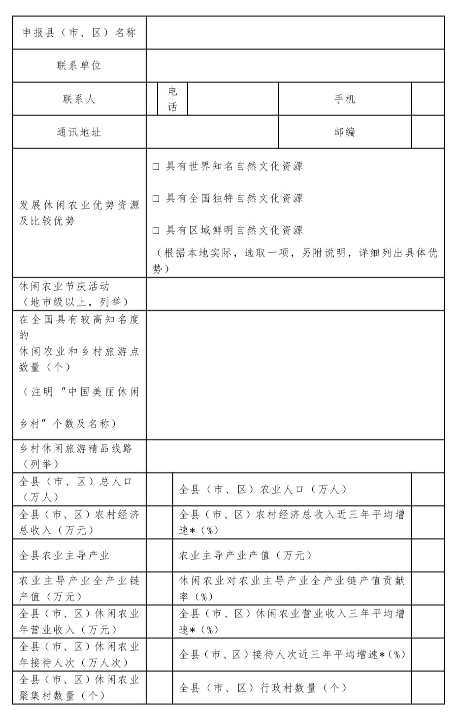
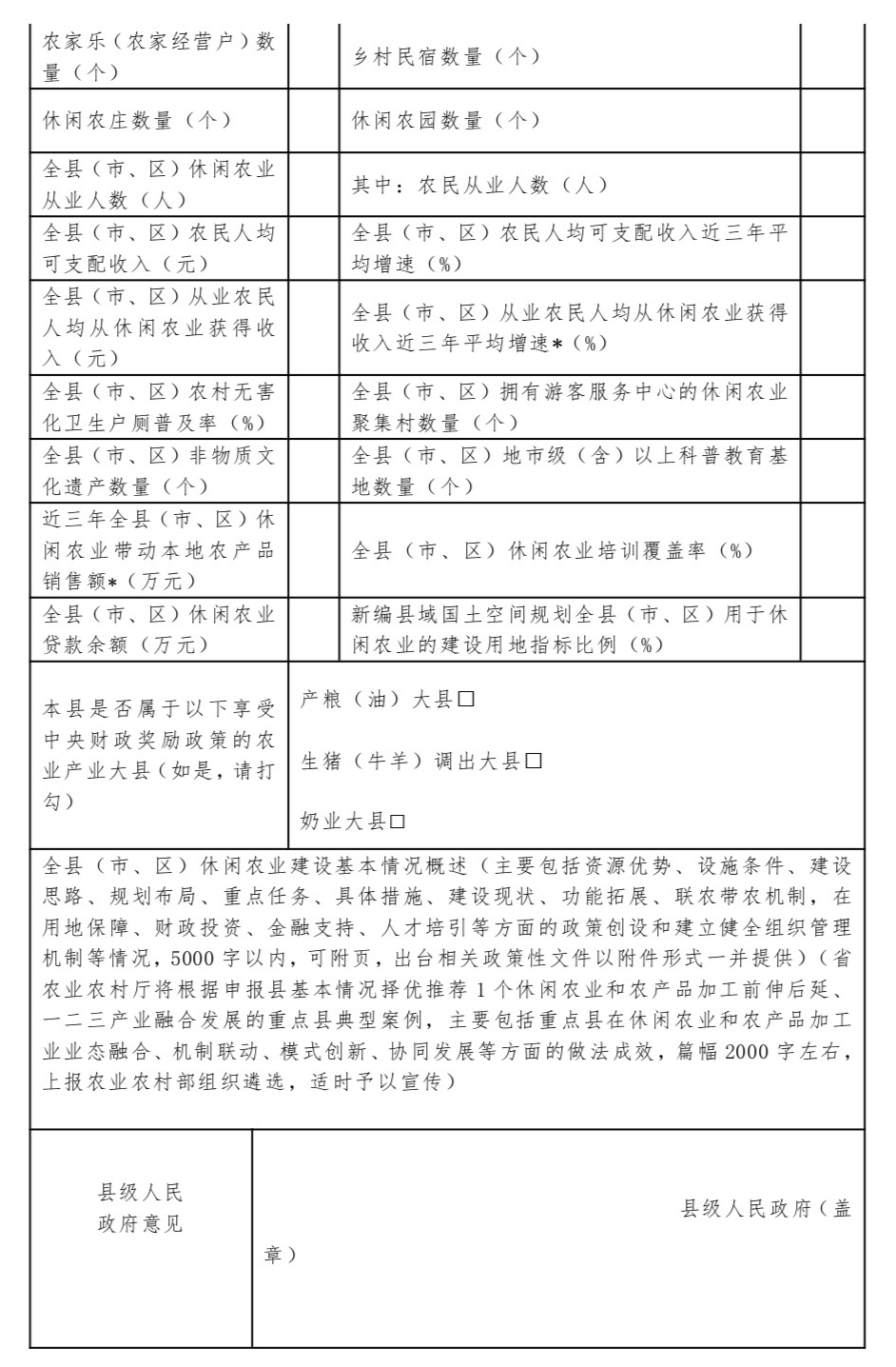
1.县级申请。县级人民政府为申报主体。申请县对照申报条件,在自我评估的基础上,填写《2024年全国休闲农业重点县申报表》(见附件1),并附休闲农业发展规划及重点县建设实施方案等。实施方案应充分体现重点县建设的推进思路、建设目标、主要内容、产业模式、环境影响评价、运行机制、保障措施等内容。
2.省市遴选。各地市农业农村部门遴选1个申报单位,正式行文报送省农业农村厅。省农业农村厅将从各市申报的单位中,按优先打造全国乃至世界有知名度、有影响力的休闲农业重点县的原则,择优遴选推荐上报农业农村部。
二、全国休闲农业重点县监测评估
(一)监测对象
2021年至2023年获农业农村部认定的全国休闲农业重点县。
(二)监测程序
1.县级填报。重点县农业农村部门填写《2024年全国休闲农业重点县监测表》(见附件2),并按照填报说明提供相关证明材料,经县级人民政府审核通过后,报送市级农业农村部门。
2.省市核准。市级农业农村部门按照全国休闲农业重点县监测评估要求,对辖区内纳入监测范围的重点县提出市级监测审核意见报省农业农村厅,省农业农村厅将根据市级监测审核意见及重点县填报的监测材料,提出监测评估意见报农业农村部评价。
农业农村部将对第一批重点县开展综合评估,评估达标的重点县继续保留资格,评估不达标的重点县,责令限期整改,整改后仍不能达标的,取消“全国休闲农业重点县”资格。对第二批、第三批重点县开展常规监测,对监测排名靠后的重点县提出预警,并将监测评估结果与下一批重点县省级申报分配名额挂钩。请各市县高度重视,认真做好监测工作。
(三)保障措施
1.加强组织领导。各地市要把休闲农业重点县作为促进乡村产业发展的重要抓手,加强协调,加大投入,强化指导,重点打造。休闲农业重点县要成立工作推进指导组,细化实施方案,统筹项目资金,强化责任落实,有序推进休闲农业重点县建设。
2.加强政策扶持。各地市农业农村部门要指导申报单位和已认定的休闲农业重点县,统筹涉农资金,用好地方专项债,加大对休闲农业发展的支持力度。鼓励创新投资、建设、运营方式,引导农业、文旅企业等社会资本参与休闲农业重点县建设,完善利益联结机制,让农民更多分享产业增值收益。
3.加强宣传引导。各级要高度重视宣传工作,边建设边总结,树立一批典型,打造一批品牌。注重和市场对接,加强休闲农业精品推介力度,营造推动休闲农业持续健康发展的良好氛围。
4.确保工作时效。各地级以上市农业农村部门要及时组织开展休闲农业重点县申报和监测工作,于2024年5月28日前将推荐文件(推荐意见和监测评估意见)、申报表和监测表等相关材料纸质版2份报省农业农村厅乡村产业发展处。省确定遴选单位及审核2021年至2023年全国休闲农业重点县监测材料后,省厅将指导相关县(市、区)完成上述材料的线上填报工作。
附件1
2024年全国休闲农业重点县申报表
申报单位: 省(自治区、直辖市) 市(地、州、盟) 县(市、区、旗)
申报时间: 年 月
中华人民共和国农业农村部



附件2
2024年全国休闲农业重点县监测表
填报单位: 省(自治区、直辖市) 市(地、州、盟) 县(市、区、旗)
填报时间: 年 月
中华人民共和国农业农村部


附件3
关于2024年全国休闲农业重点县申报工作的说明
一、填报材料主要内容完整性审核
申报主体要求提示:参加休闲农业重点县申报的县(市、区、旗)必须是县级行政区划人民政府,具有县域用地、财税等职权,县级开发区、特区等不在申报范围内。
1.省级申报文件申报县排序、数量与网上申报一致性,其中,申报数量要严格按照《2024年全国休闲农业重点县申报名额分配表》进行申报,名额超报将退回。在名额范围内同等条件下可优先推荐国家乡村振兴重点帮扶县。
2.《2024年全国休闲农业重点县申报表》填写规范性、省县两级盖章。
3.申报条件中明确要求的支撑材料。包括休闲农业发展规划、重点县建设实施方案、已出台并实施的休闲农业相关政策性文件等。
4.《2024年全国休闲农业重点县申报表》中明确要求的支撑材料。主要涉及表中“发展休闲农业优势资源及比较优势”一栏,需要提供特别说明。基本情况概述中要有对休闲农业供地、融资等扶持政策方面的详细表述。
5.数据性指标未在申报表中体现,但在申报条件中有明确要求的,需要提供相关支撑材料或在基本情况概述中说明。主要涉及业态活跃丰富方面:农家乐、乡村民宿、休闲观光园区、休闲农庄、休闲乡村、康养小镇和教育农园等业态类型丰富,至少具有五项上述类型,分布在县域1/3以上乡镇。多种功能拓展方面:至少有1项特色鲜明,效益良好的生态休闲、乡村文化、教育体验项目。
二、数据指标真实性审核
1.至少1项自然文化资源优势的条件。根据申报表与提供的相关说明(申报表中有明确要求)。
2.至少1个中国美丽休闲乡村的条件。根据农业农村部印发的中国美丽休闲乡村名单公布文件予以核实。
3.接待量3年平均增速的真实性。根据各县提供的原始数据和历年监测数据核算。
4.营业收入3年平均增速的真实性。根据各县提供的原始数据和历年监测数据核算。
5.从业人员中农民就业比例的核算。根据申报表中“休闲农业从业人数”与“其中农民从业人数”两项予以核算。
三、主要条件指标审核
1.硬性数量指标
(1)至少1项自然文化资源优势。
(2)年接待量。东部地区200万人次以上,中部地区150万人次以上,西部地区100万人次以上。
(3)业态类型数量及分布。农家乐、乡村民宿、休闲观光园区、休闲农庄、休闲乡村、康养和教育基地等业态类型丰富,至少具有5项上述类型,分布在县域1/3以上乡镇。
(4)在全国具有较高知名度的休闲农业和乡村旅游点5个以上,包括省级以上美丽休闲乡村(其中至少1个中国美丽休闲乡村)、农家乐特色村、休闲农业聚集村、休闲农业园区、农家乐、乡村民宿等。注意:至少1个中国美丽休闲乡村。
(5)乡村休闲旅游精品线路数量。在县域形成乡村休闲旅游精品线路数量1条以上。
(6)至少具有1项特色鲜明、效益良好的生态休闲体验、乡村文化体验和教育拓展体验项目。
(7)农民就业比例。从业人员中农民就业比例达60%以上。
(8)近3年无食品安全、生态环境、刑事案件、消防治安等违法违规事件发生。(近3年县域内没有食品安全、生态环境等违法违规事件被曝光、受到上级处分、通报批评、约谈等;若有违法违规行为与休闲农业发展无关、违法违规行为已责令整改完毕,则符合申报条件)
2.柔性数量指标
接待人次与营业收入近三年平均增速。2021—2023年三年休闲农业游客接待人次和营业收入保持较好的韧性,原则上增速应为正值。“近三年平均增速”指以2020年为基期,2021—2023年的年均增长率,基期2020年的数据为,2023年的数据为,计算公式:-1)×100%;例如:休闲农业营业收入三年平均增速=(-1)×100%。如用excel表计算:A1=2023年营业收入总额,A2=2020年营业收入总额,计算公式为:=((A1/A2)^(1/3)-1)*100%。
四、定性描述部分
休闲农业重点县建设情况总结论述中要注意:
1.功能拓展方面要重点阐述:本县依托农业农村特色资源和农业文化遗产,形成乡村休闲文化体验项目,实现乡村优秀传统文化的活化传承。依托山水林田湖草沙等生态资源优势,结合农业资源保护利用、农村生态文明建设,形成的生态休闲体验项目,实现生态资源价值的转化;依托农业高新科技示范、特色农业生产环节等,形成农业科普、亲子教育等实现科普教育功能的项目。
2.机制创新方面要重点阐述:本县是否成立县级主要领导任组长,相关部门负责人任成员的休闲农业重点县建设领导小组,且领导小组机制在休闲农业发展决策中发挥了突出的领导作用;是否形成相关部门定期参加研究解决休闲农业发展问题的休闲农业发展联席会议制度;是否形成联农带农机制,农民分享二三产业增值收益有保障;是否建立多种经营主体协同发展的行业组织或沟通联系机制。
3.政策创设方面要重点阐述:出台休闲农业和乡村旅游人才引进和培训、支持休闲农业发展用地政策、资金支持政策或提供便利融资方式等情况。
4.出台相关政策性文件以附件形式一并提供。
五、典型案例推荐
省级农业农村部门可根据申报县基本情况择优推荐1个休闲农业和农产品加工前伸后延、一二三产业融合发展的重点县典型案例,主要包括重点县在休闲农业和农产品加工业业态融合、机制联动、模式创新、协同发展等方面的做法成效,篇幅2000字左右,农业农村部将组织遴选,适时予以宣传。
六、初审后期处置
1.材料补充
(1)材料不齐。申报材料有缺失的,省级管理部门需在部里通知后3个工作日内补齐材料。
(2)合理说明。省级管理部门要按时限督促提供特殊情况补充说明材料,如2021年、2022年由于疫情原因休闲农业营业收入、年接待人次等存在大幅下降的,需提供2019年休闲农业收入和年接待人次情况,以及2023年行业恢复情况等。
2.超报退回
《农业农村部办公厅关于开展2024年全国休闲农业重点县申报和监测工作的通知》明确了2024年每省(自治区、直辖市)申报名额。请各省(自治区、直辖市)严格审核,确定申报县名额和排序,不要超报。超报会整体退回,可能导致今年的全国休闲农业重点县申报名额全部取消。
注:各省级农业农村管理部门务必于2024年6月17日前将省级文件(推荐意见)、申报表等相关材料纸质版1份邮寄到农业农村部乡村产业发展司(农产品加工指导司)。
| 来源:综合整理自网络,内容仅供分享,版权归原作者所有